欢迎来到中国民族卫生协会官网!
搜本站
搜索
首页
关于协会
党建工作
资讯中心
分支机构
健康科普
机构互动
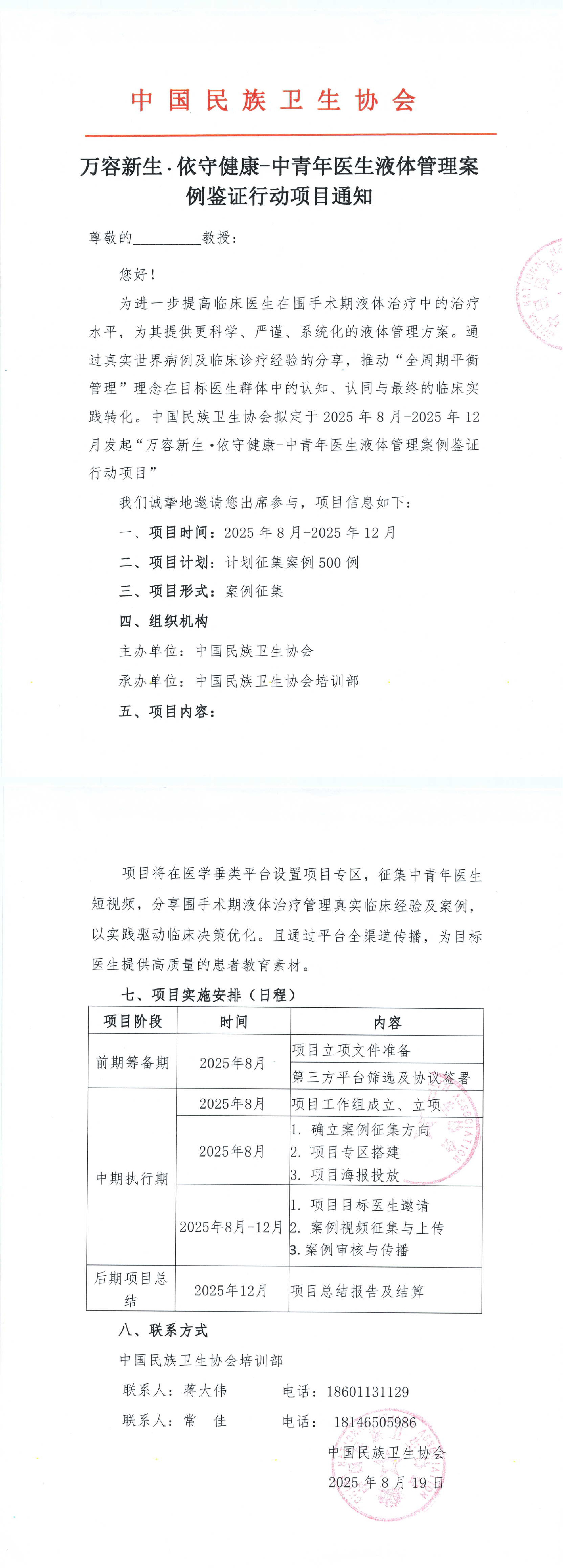
万容新生·依守健康-中青年医生液体管理案例鉴证行动项目通知
来源:
中国民族卫生协会
| 作者: |
2025-11-19
| 浏览次数:
99
上一篇:
“英萍风湿骨病治疗体系传承工作室”落户沧州市中医院
下一篇:
共筑医学创新转化新生态 中国民族卫生协会与中科医谷达成深度合作共识
版权保护
|
隐私声明
|
法律法规
|
网站地图
|
联系我们
主办单位:
中国民族卫生协会
备案序号:
京ICP备09057878号-1
咨询投诉热线:
010-64162256(兼传真)
公安机关备案号:
11010102004399号
邮箱:
zgmzwsxh@sina.com
协会公众号